“高效办成一件事”|新生儿出生“一件事”一图读懂-新华网
新华网新疆频道
> 正文
2026
03
/
13
11:30:10
来源:兵团政务服务中心
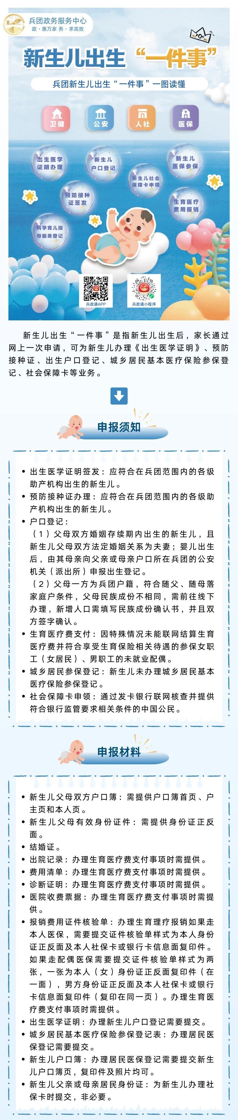
“高效办成一件事”|新生儿出生“一件事”一图读懂
字体:
小
中
大
分享到:
“高效办成一件事”|新生儿出生“一件事”一图读懂
2026-03-13 11:30:10
来源:兵团政务服务中心
【纠错】
【责任编辑:刘彬】
阅读下一篇:
“高效办成一件事”|新生儿出生“一件事”一图读懂